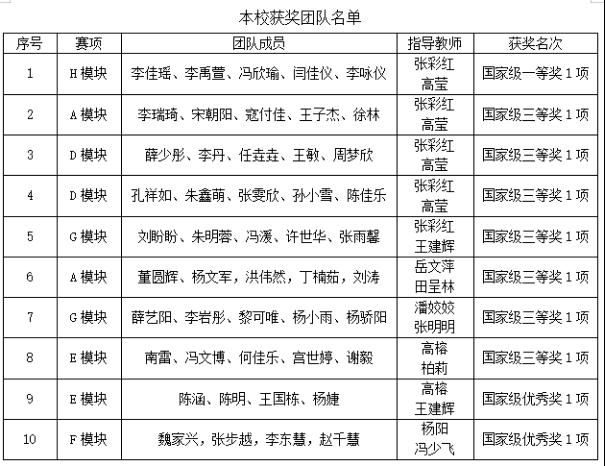
6月初,第十一届国际高校BIM毕业设计创新大赛圆满落下帷幕。经过8个多月激烈角逐,我校学子在众多参赛院校中脱颖而出,参赛团队勇创佳绩,荣获一等奖1项,三等奖7项,优秀奖2项,充分展现了我校在BIM教学领域的实力。




第十一届国际高校BIM 毕业设计创新大赛是土木学科重要的国家甲级竞赛,由中国土木工程学会建筑市场与招标投标研究分会、国家数字建筑行业产教融合共同体和广联达科技股份有限公司联合主办,中关村数字建筑绿色发展联盟、中国测绘学会智慧城市工作委员会协办。作为全国规模最大、覆盖专业最广的高校建筑类赛事,该大赛已连续多年入选《全国普通高校大学生竞赛榜单》。本届大赛于2024年9月启动,吸引了700 余所国内院校、10余所国外院校踊跃参与,组建起14000余支团队,80000 余名师生投身其中,最终提交作品4400余份,规模空前。大赛为全球建筑类专业院校搭建起交流互鉴的平台,助力师生在专业领域深入沟通、共同进步。
我校积极响应大赛号召,土木工程学院精心组织校内选拔赛和海选赛,为学子搭建高水平竞技舞台,选拔出代表本校出征的优秀团队,在国际高校BIM 毕业设计创新大赛中展现本校专业实力与学子风采。



此次优异成绩的取得,不仅是参赛学子日夜钻研、不懈奋斗的成果,更是学校强化实践育人模式的有力证明。未来,我院将持续优化专业课程体系,加强产学研深度融合,进一步提升学生的创新实践能力与专业竞争力,力争在更多高水平赛事中再创辉煌,为建筑行业培养更多兼具理论素养与实践能力的高素质人才。
图/张彩红